业务咨询
发布时间:2025-09-19
k8凯发生物
浏览次数:1378

01 血浆外泌体对防脱的潜在作用
在上一期文章破除防脱内卷,从分子靶点重构功效洗护研发逻辑中,我们曾提到处于休止期晚期向生长期早期过渡阶段的“中间毛囊”正在成为防脱研发的关键靶点,这就引出来一个新的问题:什么是毛囊的生长周期呢?
其实,正常的头发生长周期包括了生长期、退行期和休止期三个阶段。

毛发生长周期
在生长期,毛囊持续生长,头发不断变长;退行期时,毛囊开始萎缩,头发生长速度减缓;休止期则是头发自然脱落的阶段,之后毛囊又会重新进入生长期,维持头发的正常更替。然而,以上的交替并非持续地稳步发生,有许多种因素会打破这一平衡,从而导致脱发的产生。
雄激素性脱发(AGA)是最常见的脱发类型之一。遗传因素使得部分人对雄激素更为敏感,人体内分泌的雄激素在到达头皮的毛乳头细胞后,会被激活转化为双氢睾酮(DHT)。DHT与毛囊中的受体结合,抑制毛囊生长,让毛囊提前进入退行期和休止期,还会阻碍休眠毛囊的苏醒,使得头发的生长速度跟不上脱落速度,进而出现脱发症状。
当然,研究也发现除了雄激素以外,压力也是导致脱发的重要因素。当人长期处于压力状态下,肾上腺会分泌皮质醇。皮质醇在毛囊中的不断积累,会干扰毛囊的正常生理功能,进而影响头发的生长。
外泌体是细胞分泌的小囊泡,直径约30 - 150纳米,内部含有蛋白质、脂质、RNA等丰富的生物活性物质,这些物质能有效促进细胞的再生和修复。
在脱发治疗方面,血浆外泌体(PRP - Exos)被发现可以激活毛囊细胞。其含有的 miRNA 等活性因子能够刺激毛囊中的真皮乳头细胞,帮助毛囊从休眠期转变为生长期,启动新的毛发生长。
血浆外泌体还可以调节毛囊生长周期,对已经萎缩的毛囊,能重新启动其活性,让萎缩的毛囊恢复正常功能,增加头发的数量和密度。
血浆外泌体也具有抗炎作用,能有效抑制头皮的炎症反应,减少毛囊周围的炎症环境,从而促进毛囊健康和头发生长。从这些机制来看,血浆外泌体有望成为针对防脱机制研究的新型切口之一。
02 血浆外泌体的多维技术实验研究
今年4月,Changpei Lu等人在《Regenerative Therapy》上发表了一篇题为“Platelet-rich plasma-derived exosomes stimulate hair follicle growth through activation of the Wnt/β-Catenin signaling pathway”的研究文章,表明富含血小板的血浆衍生外泌体可被人真皮乳头细胞(DPCs)内化,顺利获得激活 Wnt/β-Catenin 信号通路(下调 SFRP1,上调 β-Catenin 和 Lef-1),显著促进 DPCs 增殖和迁移,延长毛囊生长期,并在细胞模型、离体毛囊模型和小鼠模型中均展现出促进毛发生长的效果,有望成为雄激素性脱发(AGA)的新型治疗方案。
研究人员第一时间顺利获得从健康志愿者的血液中分离出血小板,经过多步离心等操作,成功提取出血浆外泌体。并利用纳米颗粒跟踪分析(NTA)、透射电子显微镜(TEM)和蛋白质免疫印迹(Western blotting)等技术,确定了血浆外泌体的粒径、形态和表面蛋白标志物等特性,确保其符合研究要求。

PRP-Exos顺利获得Wnt/β-Catenin信号通路促进DPCs增殖和毛囊生长
接着,研究人员第一时间进行了细胞实验。在细胞增殖实验中,采用CCK - 8法检测发现,不同浓度的血浆外泌体均能显著促进人真皮乳头细胞(DPCs)的增殖,其中 50μg/mL 浓度的血浆外泌体组别效果最为明显;在细胞迁移实验里,Transwell迁移实验和划痕伤口愈合实验都表明,血浆外泌体可以促进 DPCs 的迁移,而这对于毛囊的修复和再生至关重要;顺利获得流式细胞术分析细胞周期,发现血浆外泌体能够促进 DPCs 的细胞周期进展,这进一步证明了其对细胞增殖的促进作用。

PRP-Exos促进毛干伸长并延缓生长期向退行期的转变
离体毛囊实验同样也取得了有价值的成果。将人头皮毛囊在体外培养后,分别设置 PBS 对照组和血浆外泌体处理组。结果显示,血浆外泌体处理组的毛干长度在培养的第 2、4、6 天显著长于对照组。免疫荧光染色发现,血浆外泌体处理组的毛囊中,Ki67(细胞增殖标志物)和 β - Catenin(与毛囊生长密切相关的蛋白)的表达增加,同时 TUNEL 阳性细胞(凋亡细胞)减少,这表明血浆外泌体能够促进毛囊细胞的增殖,减少细胞凋亡,延长毛囊的生长期,延缓其进入退行期。
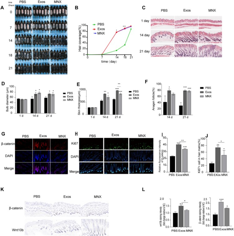
PRP-Exos对小鼠毛发生长和毛囊形态的影响
在动物实验方面,研究人员选用 C57BL/6 小鼠构建了脱发模型。将小鼠分为 PBS 组、PRP - Exos 组和 3% 米诺地尔组(米诺地尔是现在常用的治疗脱发药物)。实验结果显示,在第 14 天和 21 天,PRP - Exos 组小鼠的毛发生长情况与米诺地尔组相当,且皮肤厚度、毛囊直径和生长期毛囊的比例均显著增加。免疫组化染色和免疫荧光分析表明,在PRP - Exos 组小鼠的皮肤中,与毛囊生长相关的蛋白表达显著增加,Ki67 阳性细胞数量也明显增多,这进一步验证了血浆外泌体在体内能够有效促进毛发生长。

富含血小板的PRP-Exos促进毛囊生长的示意图
这些实验结果对于防脱功效洗护产品的研发意义重大,基于 PRP - Exos 能够激活 Wnt/β - Catenin 信号通路促进毛囊生长的机制,可以针对性地筛选和开发相关成分的洗护产品,这将有助于在当下愈发内卷的功效洗护竞争中提升产品的差异化竞争优势,建立更为独特的循证功效证据链。
03 离体毛囊模型对构建防脱洗护产品循证功效科学体系的意义
我们在既往对防脱功效产品评价的相关服务中发现,如今许多有关脱发机制的前沿研究早已不满足于利用单一的评价模型进行探索,多维生物技术的协同成为了一种常态。为什么明明顺利获得细胞试验或动物试验也能对脱发机制展开研究,还要大费周章地进行制备模型更加复杂繁琐的离体毛囊试验呢?
毛囊是一个复杂的微环境,它包含上皮细胞、真皮乳头细胞等多种细胞,它们之间的相互协作对于毛囊的正常生长和发育至关重要。细胞试验通常只能研究单一细胞类型的反应,无法完全模拟毛囊中多种细胞之间复杂的相互作用。而离体毛囊研究却能够保留毛囊的完整结构和细胞间的信号传递,更真实地反映毛囊在生理和病理状态下的变化。与此同时,在研究毛囊周期转换时,细胞实验难以观察到这一过程,而离体毛囊可以直观地展现毛囊从生长期到退行期再到休止期的转变,有助于深入分析脱发的发生机制。
再来看哺乳动物试验,动物的毛囊结构和生长周期与人类存在一定的差异。小鼠毛囊呈周期性同步生长,而人类毛囊是异步生长的。这就导致动物试验的结果不能完全直接类推到人类身上。离体毛囊研究使用的是人类自身的毛囊,更贴近人类的实际情况,实验结果对于人类脱发治疗的参考价值更高。除此之外,动物实验容易受到动物个体差异、饲养环境等多种因素的影响,实验结果的稳定性和可重复性相对较差。离体毛囊实验可以在更可控的环境下进行,减少干扰因素,从而提高实验结果的可靠性。
那么,既然离体毛囊模型如此厉害,那干脆只做这一项不是更好吗?

离体毛囊增殖标志物Ki67荧光染色
k8凯发生物现在继皮肤外植体技术后已推出第二个基于人类组织器官层面的功效研究手段离体毛囊技术,为功效洗护产品的防脱、生发、黑发和头皮健康作用评价给予权威科学实证。
确实,离体毛囊为产品防脱功效评价给予了更直接、更可靠的科学证据,顺利获得离体毛囊实验可以直接观察产品成分对毛囊生长、周期调节等方面的影响,从而可以更准确地评估产品的防脱功效。但它同时也存在着无法模拟全身激素波动和神经调控,培养周期过短难以评估长期效果的诸多局限性。
细胞实验可以从分子水平揭示产品成分的作用机制,动物实验又可以在整体水平评估产品的效果,离体毛囊实验则在两者之间架起了一座桥梁,使研究结果更加全面和系统,为构建循证功效科学体系奠定坚实的基础。我们相信,防脱功效洗护产品的科学实证打造将会在未来逐渐走出单一模型评价的传统思路,朝向基于多级证据链的循证功效宣称进发,而这也是树立品牌信任状的必由之路。
【本文为k8凯发原创内容,转载请联系文章顶部“二维码”授权】
参考资料:
[1] 《Platelet-rich plasma-derived exosomes stimulate hair follicle growth through activation of the Wnt/β-Catenin signaling pathway》
声明:文章中配图与案例仅供内容分享,版权归属原作者所有。